深圳疫情哪些地区支援了/深圳支援广州疫情

深圳龙岗区疫情防范区范围多大

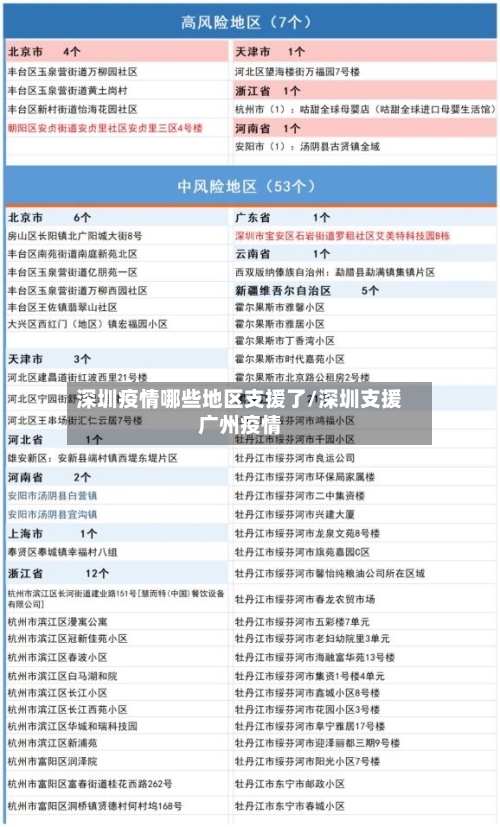
〖壹〗、自2022年1月16日起,深圳市龙岗区宝龙 、布吉、坂田、吉华街道除封控区 、管控区外的区域均为防范区,具体说明如下:宝龙街道:将现有封控区、管控区以外的区域调整为防范区。布吉、坂田 、吉华街道:除各自已划定的封控区、管控区外 ,其余区域均纳入防范区范围。

深圳疫情哪些地区支援了/深圳支援广州疫情-第1张图片

〖贰〗、防范区:百花一街 、宝丽路、莲花路、布吉河围合区域(布吉中心小学除外) 。管理措施:实行“强化社会面管理,严格限制人员聚集”。以上区域管控措施按相关防疫规定执行,封控区 、管控区 、防范区内居民如遇到生活、就医等困难 ,可拨打暖心服务热线0755-28274886。

深圳疫情哪些地区支援了/深圳支援广州疫情-第2张图片

〖叁〗、自9月30日起,深圳市龙岗区在吉华街道 、南湾街道划定了高、中、低风险区 。

〖肆〗 、管控区范围:根据信息,坂田街道新划定的管控区范围东至南坪快速路、南至马安堂中兴路、西至环城南路 、北至布龙路的围合区域。该区域内的居民如需帮助 ,可随时拨打上述热线电话。

〖伍〗、核酸检测:根据社区或单位通知,按时参与核酸检测筛查,确保“应检尽检 ” 。信息查询渠道市民可通过以下方式获取最新防控信息:微信搜索公众号“深圳本地宝” ,关注后回复“防控”,即可查询深圳疫情封控地图、各区封控区/管控区/防范区名单及服务热线。

〖陆〗 、龙岗区布吉街道部分区域自2022年1月21日零时起解除封控区、管控区管控措施,但并未完全解封 ,而是调整为防范区管理 ,其他封控区、管控区 、防范区范围维持不变。具体调整情况如下:封控区调整:布吉街道壹村东心岭47栋 、52 - 60栋共10栋楼围合区域解除封控区,纳入防范区管理 。

深圳南山区两地调整为疫情低风险地区(3月13日12时起)

自2022年3月13日12时起,深圳市南山区招商街道爱榕园第18栋、蛇口街道雷公岭村第15号楼两地调整为低风险地区 ,具体信息如下:调整依据:2月27日以来,上述两个区域连续14天无社区新增病例。根据国家和省关于应对新型冠状病毒肺炎疫情分区分级防控政策,经深圳市新型冠状病毒肺炎疫情防控指挥部同意进行此次调整。

自2022年3月12日起 ,深圳市南山区在蛇口街道、南头街道 、沙河街道划定了封控区、管控区和防范区,具体如下:封控区蛇口街道海马楼第1栋2单元 南水村第89栋 南头街道星海名城三期第10栋 沙河街道塘头村五坊第15号 封控区管理措施:实行“区域封闭、足不出户 、服务上门 ” 。

自2022年3月14日起,深圳市南山区在蛇口、沙河、粤海 、南头等4个街道划定了封控区、管控区、提级管理区和防范区 ,具体划分及管理措施如下:封控区 蛇口街道:雷公岭村27A号 。沙河街道:华侨城东组团社区第21栋。塘头村第7坊9号。粤海街道:后海村工业小区第19栋 。

深圳南山区属于低风险。深圳市南山区新型冠状病毒肺炎疫情防控指挥部办公室发布通告,将该区域调整为低风险地区。低风险地区深圳市福田区 、罗湖区、盐田区、南山区 、宝安区 、龙岗区、龙华区、坪山区 、光明区、大鹏新区,所谓分区分级划分为低风险地区、中风险地区和高风险地区三类 。

022年10月1日起 ,广东省深圳市南山区在南山街道划定了高 、中、低风险区,具体依据及背景如下:划定依据:根据国务院应对新型冠状病毒肺炎疫情联防联控机制综合组制定的《新型冠状病毒肺炎疫情防控方案(第九版)》相关规定,结合南山区当前疫情防控工作需要 ,经专家组综合研判后作出划定。

自2022年3月25日起 ,深圳市南山区对部分封控区、管控区范围进行了调整,具体如下:自2022年3月25日12时起:南山街道怡华苑A 、B栋(含怡华苑全部商铺,除华富宾馆外) ,由封控区调整为管控区。

深圳摘星了,此轮深圳疫情防控的亮点在哪?

恭喜深圳摘星,此番深圳疫情防控亮点堪称尖子生 。

深圳摘星的具体情况:从4月1日零时起,深圳全域调整为低风险地区 ,行程卡上的星号随之消失。这一变化反映了深圳疫情防控形势的积极向好,中高风险区域全部清零。行程卡显示方式的调整:行程卡不再以红色标记包含中高风险区域的城市名称,而是改为在城市名称后的括号中标注中高风险区域 。

综上所述 ,深圳摘星是疫情防控形势好转的体现,为居民出行提供了更多便利。但请注意,仍需关注并遵守目的地的疫情防控政策。

行程码“摘星” ,超1760万人口的深圳是如何做到疫情不外溢的?还是得益于严格的管控 。首先,让我们普及健康代码和旅行代码之间的区别 。每个地方给出的健康代码的名称是不同的。广东称之为健康代码粤康代码,江苏称之为健康代码苏康代码 ,湖北称之为鄂惠办事处 ,河南称之为豫惠办事处。

深圳举全市之力抗击疫情深圳作为一线城市,在抗疫过程中举全市之力 。政府、企业等各方协同合作,共同保障市民生活。一方面 ,政府加强统筹协调,制定科学合理的疫情防控政策,确保疫情防控工作有序开展;另一方面 ,企业积极履行社会责任,保障物资供应。

同芙集团旗下医疗整形医院医护团队奔赴一线支援核酸采样,为抗疫做贡献...

〖壹〗、全国多地支援行动:近期全国多地区疫情反复,同芙集团旗下遍布各地的医疗整形医院医护团队积极响应号召 ,相继奔赴抗疫前线支援核酸采样工作 。深圳抗疫表现突出:同芙集团总部所在地深圳疫情防控形势严峻,深圳同芙医护团队奔赴前线,以坚韧不拔 、顽强拼搏、无私奉献的精神 ,展现了医者仁心的崇高精神。

〖贰〗、过往支援行动:年前疫情爆发时,同芙集团旗下医疗整形医院医护团队积极响应号召,奔赴各地支援核酸采样。集团在周振林主席的号召下 ,始终践行企业责任 ,履行社会担当 。未来承诺与信念:同芙集团将继续响应国家倡议,持续支援抗疫工作。

发表评论