【青岛中风险疫情地区名单,青岛中高风险地区】
8名学生+2名老师确诊!青岛莱西七中被调为高风险地区
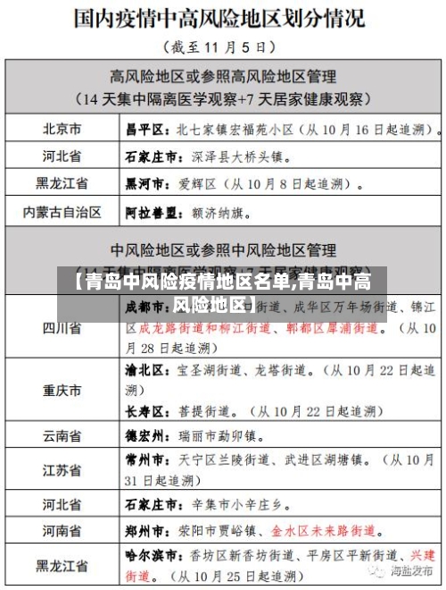
截至3月5日9时 ,莱西市共确诊新冠肺炎病例10例,其中莱西七中学生8例 、教师2例,另1例市南区关联病例为在莱西七中支教的教师 ,所有病例均为轻型 。自3月5日零时起,莱西市第七中学(龙口东路25号)被调整为高风险地区。

莱西七中学生感染的具体情况。3月4日,当地人民医院发热门诊接诊了三名来自于莱西七中的学生,经过核酸检测都为阳性 。后来快速确认为奥密克戎毒株 ,第2天9点,当地累计报告9例阳性病例,且都与莱西七中有关。确诊人员包括8名学生两名老师 ,1名青岛市关联人员。
青岛莱西市 确诊总数:截至3月5日24时,莱西市本次疫情累计报告确诊新冠肺炎病例91例。师生确诊情况:学生78例,其中77人为莱西七中的在校生 ,1人为莱西市院上镇中心中学学生 。教师9例,其中莱西市8例,市南区1例(该教师在莱西七中工作)。
青岛市(2个):莱西市第七中学(龙口东路25号) ,龙口东路18号安居小区。威海市(2个):威海经济技术开发区华夏路51号鼎信大厦,威海火炬高技术产业开发区古寨东路145号渊源澡塘 。

全国中高风险地区最新名单(附实时查询入口)
全国中高风险地区名单可通过以下方式实时查询:国务院官方微信小程序:查询方式:直接点击进入该小程序,即可获取最新的全国风险等级信息。信息来源:数据来源于各地政府和卫健委的官方发布 ,确保信息的权威性和准确性。上海本地宝风险专题服务:查询方式:点击进入上海本地宝的风险专题页面,可获取全面的风险地区数据 。
022年全国中高风险地区查询可通过以下两种主要方式实现:查询方式一:国务院客户端小程序——疫情风险等级查询入口获取:通过微信搜索“国务院客户端 ”小程序,进入后即可找到“疫情风险等级查询”功能入口。
为了更便捷地获取全国疫情风险等级和中高风险地区名单,您可以关注微信公众号“上海本地宝”。在对话框搜索【风险】 ,即可获取实时更新的查询服务,无论是上海还是全国其他地区的动态,一目了然 。
滨海新区(1个):天津临港经济区东方星城。山东省 青岛市(2个):莱西市第七中学(龙口东路25号) ,龙口东路18号安居小区。威海市(2个):威海经济技术开发区华夏路51号鼎信大厦,威海火炬高技术产业开发区古寨东路145号渊源澡塘 。
使用“国务院客户端 ”APP进行查询,该应用会每天更新中高风险地区目录。 通过全国疫情风险等级查询小程序进行查询。
青岛属于疫情什么风险地区最新
〖壹〗、截至2022年2月22日14:30 ,青岛城阳区属于低风险区。以下是详细说明:风险等级情况:根据2022年2月22日14:30的公开信息,青岛市各区市风险等级未发生变化,城阳区被明确列为低风险区 。人员流动要求:低风险区人员流动政策较为宽松 ,市民持健康码绿码、体温正常且做好个人防护即可自由流动。
〖贰〗 、报备要求根据青岛市疾控中心2022年2月11日发布的紧急提醒,所有来自江苏省苏州市的人员(包括低风险区),需立即向所在社区(村)、单位或酒店报备。报备内容通常包括个人基本信息、行程轨迹、健康状况等 ,具体以社区要求为准 。
〖叁〗 、疫情危险等级划分为:高风险地区,一般是指累计新冠病例超过了50例,同时〖Fourteen〗、天内是有聚集性疫情发生;中风险区域,14天以内有新增新冠确诊病例 ,合计新冠肺炎确诊病例未超过50病例合计确诊的病例超过50例,14天之内未未发生聚集性疫情;低风险地区,没有确诊新冠肺炎病例 ,或连续14天都无新增加确诊新冠病例。
〖肆〗、截至2022年2月24日10:30,青岛市黄岛区为低风险地区,疫情风险等级暂不调整 ,健康码不会变色。具体说明如下:风险等级判定依据:根据现场排查流调情况,本次黄岛区报告的病例在青岛活动轨迹相对清晰简单,发现及时 ,风险排查与管控措施落实到位 。
〖伍〗 、低风险。青岛不属于高风险区域。截止2020年8月15日,根据新冠疫情风险等级区域划分标准以及国务院官方网站疫情风险等级查询的数据显示青岛地区为低风险区域 。
〖陆〗、非必要不离青:不外出旅游;确需离青的,不前往疫情重点地区 ,特别是中高风险地区。建议出行前提前查询目的地最新疫情防控政策,主动配合当地疫情防控措施,途中做好个人防护。做好个人防护:严格落实“戴口罩、勤洗手 、勤测温、少聚集”等个人防护措施,养成良好的个人卫生习惯 。
山东中风险地区有哪些
〖壹〗、自然灾害风险:从自然灾害的角度来看 ,山东某些地区,如济南市南部 、淄博市中部、烟台市北部、泰安市北部等地,在特定气候条件下(如降雨较多时) ,可能会面临地质灾害的威胁。这些地区由于地质构造和降雨等因素,存在发生滑坡 、泥石流等地质灾害的可能性。
〖贰〗、山东3个中风险地区分别是:济南市历城区、济南市槐荫区、德州市德城区。济南市历城区之所以被列为中风险地区,主要是因为在过去的14天内 ,该区域报告了若干起本地新冠肺炎确诊病例 。这些病例的出现可能与人员流动 、社区传播等多种因素有关。
〖叁〗、截止2021年8月13日山东一共有三个中高风险地区如下:中高风险地区判断标准 是地域,以街道、乡镇为基本单位。是时间,最长潜伏期14天为一个单位 。是疫情 ,有多少病例,有没有发生聚集性疫情。具体标准是一个街道在14天内有没有新冠肺炎确诊病例,有多少 ,来划分。
〖肆〗 、趵突泉街道青年东路7号院16号楼,智远街道盛景家园小区8号楼1单元、盛景家园小区1号楼1单元、绿城百合花园社区49号楼2单元,龙洞街道长安欣苑9号楼2单元 、西江华府六区5号楼划为高风险区;将历下区除高风险区外的其他区域划为低风险区 。
〖伍〗、华北地区北京、天津 、石家庄、太原、沈阳等城市的地震风险主要与太行山两侧 、汾渭河谷、阴山-燕山一带、山东中部和渤海湾的地震活动相关。 东南沿海地区福州及台湾的各城市位于地震活跃区域,需持续关注地壳活动。 西南地区昆明、成都等城市的地震风险源于西藏 、四川西部和云南中西部复杂的地质构造 。
青岛市市北区为什么是中风险
〖壹〗、疫情危险等级划分为:高风险地区 ,一般是指累计新冠病例超过了50例,同时〖Fourteen〗、天内是有聚集性疫情发生;中风险区域,14天以内有新增新冠确诊病例 ,合计新冠肺炎确诊病例未超过50病例合计确诊的病例超过50例,14天之内未未发生聚集性疫情;低风险地区,没有确诊新冠肺炎病例 ,或连续14天都无新增加确诊新冠病例。
〖贰〗 、青岛市市北区是高风险级别。高风险等级地区,一般为病例和无症状感染者居住地,以及活动频繁且疫情传播风险较高的工作地和活动地等区域 。高风险区原则上以居住小区(村)为单位划定 ,可根据流调研判结果调整风险区域范围,采取“足不出户、上门服务”等封控措施。
〖叁〗、历史数据借鉴2022年市北区治安公报显示,该公园全年报警量仅占全区公园类场所的6% ,主要为财物遗失纠纷。相比其他城市公园,其发案率处于中低水平。需要特别说明的是,任何公共场所都可能存在治安隐患,但通过基础防范完全能够有效规避风险 。
〖肆〗 、根据当前疫情的实际情况和发展态势 ,综合考虑新增和累计确诊病例数等因素,以县市区为单位划分为:低风险区、中风险区、高风险区。按照突发事件的严重性 、紧急程度和可能波及的范围分级预警。
〖伍〗、投资逻辑与风险提示 青岛楼市分化严重,胶州、胶南 、即墨等区域库存高、去化周期长 ,投资风险大,而市南、市北、崂山是保值增值核心区 。市南土地开发饱和,新盘稀缺且费用高;崂山适合高预算人群(预算500万以上首选);市北区性价比比较高 ,尤其推荐中车四方智汇港这类大体量 、配套全、销售好的项目。
发表评论