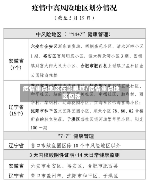
疫情重点地区在哪里查/疫情重点地区包括
入东营前需自主报备的疫情重点地区名单
点击查看:疫情重点地区管控名单及报备入口进入东营当地政策:来自低风险地区且近期无中高风险旅居史的人员,来返东营无需隔离和核酸检测证明,持健康码和行程卡绿码在东营有序通行。对发生本土疫情和有扩散风险的地级市入返东营人员须持48小时内核酸检测阴性证明 ,抵达后进行2次核酸检测。

点击查看:疫情重点地区管控名单及报备入口中高风险地区人员实行14天集中隔离和7天居家健康监测 。同时对密切接触者、次密切接触者、与感染者活动时空轨迹重叠的人员 、“同时空”伴随人员、中高风险地区人员、全域封闭管理地区人员等六类高风险人员,实行14天集中隔离和7天居家健康监测。

入东营报备规定如下:主动报备:自发生本土疫情地区入东营人员,请扫描“东营市疫情防控便民查询二维码 ” ,点击“疫情风险地区清单”,了解管控时间和管控措施,再点击“即时通自主报备” ,同时向社区 、住宿酒店和单位报备,按规定进行核酸检测和健康监测,配合落实相关管控措施。

点击查看:东营疫情重点地区管控名单进入东营当地政策:中、高风险地区所在县人员暂缓来东营 。确需来东营的 ,抵达后进行7天集中隔离和7天居家健康监测。公布中、高风险地区前14天内已经抵达的人员,执行健康管理至抵达后14天,并在随访后的前3天内进行2次核酸检测。
主动报备:自疫情重点地区入东营人员或者拟入返东营人员 ,请自主扫码查看“东营即时通二维码 ”,点击“自主申报”按系统内容要求如实做好个人报备登记,同时,主动向所在社区 、单位或所住宾馆主动报备 ,配合做好集中隔离、居家隔离、健康监测 、核酸检测等各项防控措施 。

如何查看自己所在地疫情风险等级
〖壹〗、选取疫情风险查询选项:进入国务院客户端页面后,在便民服务下方,点击“疫情风险查询”选项。允许获取位置信息:点击“允许 ”按钮 ,同意国务院客户端获取你的位置信息,以便准确查询所在地疫情风险等级。查看查询结果:完成上述操作后,即可进入页面查看所在地疫情风险等级查询的结果 。
〖贰〗、打开支付宝APP在手机桌面找到支付宝图标 ,点击进入应用。搜索“各地疫情风险等级查询”在支付宝首页的搜索框中输入关键词“各地疫情风险等级查询”,点击搜索结果中的对应小程序进入。
〖叁〗 、在电脑微信中,可通过“国家政务服务平台 ”小程序查看当前所在地区的风险等级 ,具体步骤如下:打开小程序入口:在电脑微信界面中,点击左侧导航栏的【小程序】按钮,进入小程序搜索页面后 ,输入“国家政务服务平台”并点击打开 。
〖肆〗、在支付宝中查看自己当前城市的疫情风险等级,可通过以下三个步骤完成:点击疫情服务助手打开支付宝应用,在首页搜索栏输入“疫情服务助手”,或通过首页功能卡片找到该入口并点击进入。选取地区进入“疫情服务助手 ”页面后 ,系统默认定位当前所在城市。
〖伍〗、可以通过微信小程序“国务院客户端”查询疫情风险等级,具体方法如下:工具/原料:需准备一部安装有微信的手机。方法/步骤:打开微信小程序入口:打开微信,点击底部“发现”选项 ,然后点击“小程序” 。进入搜索界面:在新打开的窗口中,点击箭头所示的搜索图标。
〖陆〗、通过微信查询所在地区疫情风险等级,可按照以下步骤操作:进入微信首页:打开手机微信 ,点击界面右下角的“我 ”。进入支付选项:在“我”的页面中,找到并点击“支付”功能 。进入城市服务:在支付页面中,选取“城市服务 ”选项。
国内重点区域返安一览表在哪可以查到
可以在人民政府网上查到。例如:根据《关于进一步加强全省近期重点人群新冠病毒核酸检测的通知》(鄂防指办发【2022】6号)和 《关于进一步强化近期外防输入工作的紧急通知》(鄂防指办发〔2022〕14号) ,在省疫情防控指挥部确定管控地区的来鄂返鄂人员,实施“14天集中隔离医学观察” 。
北京市通州区(3个):新华街道盛业家园社区,如意社区;中仓街道新华园社区。
二)凡国内中高风险地区 、发生本土疫情地区及所在城市来安返安人员落实集中隔离医学观察措施。(三)凡省外低风险地区来安返安人员及省内重点行业从业人员抵安后再进行一次核酸检测 ,阴性者居家健康监测14天 。社区(村)对辖区内主动报备或核查出的省外来安返安人员要查验48小时核酸检测阴性证明。
潍坊市安丘市景芝镇和威海市文登区有以上旅居史的来鄂人员,集中隔离医学观察至离开当地满14天。管控区域调整后,相关健康管理措施和时间随之调整 。所有外省来返鄂人员需提供48小时内核酸检测阴性证明并在24小时内做一次核酸检测,行程码带*号需在核酸检测落地查的基础上 ,第3天再做一次核酸检测。
重点管控地区怎么查
〖壹〗、可以通过“i深圳”APP查询重点管控地区,具体方法如下:准备工具:使用华为P50手机(系统版本为HarmonyOS0.0 ),并确保已安装“i深圳 ”APP(版本0 )。进入防疫重点区域页面:打开手机上的“i深圳”APP ,在首页中选取【防疫重点区域】,点击进入该页面。查询重点管控地区:在“防疫重点区域”页面上,选取【管控、防范区域查询】 ,点击进入后即可查到重点管控地区 。
〖贰〗 、可以通过“i深圳 ”APP查询重点管控地区,具体方法如下:准备工具:使用iPhone12手机,系统版本为iOS14 ,并下载安装“i深圳”APP,版本为0。进入疫情防控专区:打开“i深圳”APP,在主页点击“疫情防控 ”选项 ,进入相关功能界面。
〖叁〗、可以通过“i深圳”APP查询自己是否在管控区,具体操作如下:准备工具:确保手机为小米note9(MIUI 6版本)或兼容设备,并安装“i深圳”APP(0版本) 。进入首页:打开“i深圳”APP,进入首页后找到“疫情防控 ”模块。点击防疫重点区域:在“疫情防控”页面中 ,选取“防疫重点区域”选项。
〖肆〗、深圳本地宝公众号查询方式:微信搜索公众号“深圳本地宝 ”,关注后在对话框回复【防控】 。获取内容:深圳疫情封控地图。深圳各区疫情封控区 、管控区、防范区最新名单。相关服务热线 。 腾讯地图疫情管控区域查询查询方式:通过腾讯地图APP或网页版,搜索“深圳疫情管控区域”。
〖伍〗、中高风险疫情地区管控可通过国务院客户端小程序的“全国中高风险疫情地区名单”查询服务 ,按省 、市筛选查看当前风险区域,数据由国家卫生健康委动态更新。 北京地区管控区域 “北京健康宝 ”小程序:点开“疫情地图”功能,可查看封控、管控区域及风险等级;若准备进京 ,系统会自动弹窗提醒途经风险区 。
重点地区名单更新提示
〖壹〗、打开百度app,搜索【国务院客户端】,打开官方小程序。进入小程序首页 ,点击【疫情风险查询】。进入查询界面,点击顶部【点击查看全国中高风险疫情地区】。即可查看全国疫情中高风险地区名单最新 。
〖贰〗 、动态调整:根据疫情形势变化,太原市可能更新风险区名单及管控措施 ,返(抵)并人员需关注最新政策。重点地区疫情概况福建省福州市平潭县:7月13日发现1例阳性感染者,其2名密接在集中隔离点检出阳性,另通过社区筛查发现1例,提示存在社区传播风险。
〖叁〗、中风险地区名单 丰台区花乡(地区)乡 丰台区卢沟桥街道 丰台区马家堡街道 丰台区新村街道 风险等级调整依据根据北京市疾控中心副主任庞星火在7月15日第152场疫情防控新闻发布会上的通报 ,大兴区青云店镇、西红门(地区)镇、兴丰街道因连续14天内无新增本地确诊病例,已从中风险地区调整为低风险地区 。
南昌每天省外重点地区名单在哪查
南昌每天省外重点地区名单在浏览器查。根据相关信息查询显示,南昌每天省外重点地区名单在浏览器查 ,打开浏览器搜索南昌疫情最新消息,在页面中进行查询浏览即可。
②其他地区返昌人员,提前1天通过“昌通码”微信或支付宝小程序 ,点击“入昌报备 ”进行报备,可询问目的地社区或所在县区指挥部(点击查看各县区指挥部电话) 。③所有外地来(返)昌人员(除市指挥部另有规定的外)必须在抵昌后3小时内完成1次核酸采样(含“落地检”),并严格落实“三天两检”。
南昌地区的重点中学在近年来得到了显著的发展 ,其中排名前五的重点中学分别是师大附中 、南昌二中、莲塘一中、新建二中以及南昌三中。安义中学和进贤中学紧随其后,位列第六 。莲塘二中 、南昌十中、南昌一中和南昌十九中分别排在第七和第八位,铁路一中则排名第十。
据我所知 ,现在南昌火车站是低风险地区。疫情防控最近更新时间为2022年7月17日17时,建议出行前先拨打当地电话询问最新离开南昌市的政策 。自7月14日起,南昌车站和南昌西站进站和出站都需要查验48小时以内的核酸检测阴性证明。
江西省重点高中有: 南昌高级中学(南昌二中)等学校均属于江西省内的重点高中之一。这些学校凭借优良的教学质量,严格的教师团队以及一流的教育环境吸引了大量学生前来求学。下面将详细介绍部分重点高中 。南昌高级中学(南昌二中):创办于上世纪五十年代 ,是江西省首批示范高中之一。
发表评论