现在高风险疫情地区/现在高风险疫情地区有几个
2022全国中高风险地区一览表最新(实时更新)
截至近来,国内共有2个高风险地区,76个中风险地区 ,主要分布在陕西省、河南省、浙江省等地,以下为详细信息(数据不包括港澳台地区):高风险地区:具体地区名单会随疫情形势动态调整,可通过权威渠道实时查询。高风险地区通常意味着当地疫情较为严重 ,传播风险高,会采取更为严格的防控措施,如封控管理 、全员核酸检测等 。

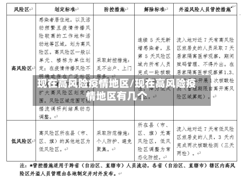
高风险地区:累计确诊病例超过50例;14天内有聚集性疫情(如学校、工厂等集体单位出现多例关联病例)。中风险地区:14天内有新增确诊病例;累计确诊病例不超过50例 ,或超过50例但14天内无聚集性疫情。低风险地区:无确诊病例,或连续14天无新增确诊病例 。

全国中高风险地区名单持续更新如下:截至2022年6月21日,全国有高风险地区11个 ,中风险地区38个如下。


中国疫情最严重的三个省
江苏省是近来全国疫情最为严重的省份之一。根据最新的中高风险区域名单,江苏省拥有2个高风险地区和50个中风险地区 。8月1日,江苏新增40例本土确诊病例 ,其中11例为轻型,29例为普通型。同时,新增2例本土无症状感染者,以及3例境外输入确诊病例。
疫情最严重的三个省是湖北省、广东省和河南省 。湖北省是疫情爆发的中心地带 ,尤其是武汉市。这里最初出现了大量病例,并迅速成为全国乃至全球关注的焦点。湖北省的疫情严重程度与武汉市的华南海鲜市场有关,这里被认为是病毒传播的源头之一 。随后 ,湖北省及武汉市采取了严格的封城措施,以遏制病毒的传播。
黑龙江省 、江苏省、山东省、河南省。根据全国疫情防控中心显示,湖北省是最严重的 ,其次就数黑龙江省了,全国各地都不要黑龙江身份的打工者。都怕被传染,年后外出的打工者有百分八十五的人都被劝返回黑龙江省了 。
自2019年底我国爆发新冠疫情以来 ,至今疫情仍未完全消退。 当前,疫情最严重的三个省份分别是江苏 、云南和河南。 以江苏省为例,根据现有数据 ,该省近来有两个高风险地区和50个中风险地区 。
黑龙江省,简称“黑”,省会哈尔滨。西藏,简称“藏”。西藏自治区 ,首府拉萨市 。贵州,简称“黔 ”或“贵”,省会贵阳。黑龙江的疫情主要集中在佳木斯 ,西藏的疫情主要集中在拉萨,贵州的新增主要在贵阳和毕节。
近来疫情最严重的省 —— 现在国内新冠病毒最严重的地区是四川(成都)二,西藏(拉萨) ,三,广东(深圳)四海南(海口),五 ,内蒙古(赤峰) 。近来为止数据显示,四川成都的疫情状况尤为严峻,新增病例129例 ,现有确诊病例为1520。
现在疫情哪里是高风险地区
进入微信国家政务服务平台:打开微信,在搜索栏输入“国家政务服务平台”,进入该程序页面。点击各地疫情风险等级查询:在程序页面中,找到并点击“各地疫情风险等级查询 ”选项 。选取全国中高风险疫情地区:在弹出的页面下方 ,点击“全国中高风险疫情地区”选项。查看最新中高风险地区:页面将展示最新的全国中高风险地区分布信息。
截至近来,国内共有2个高风险地区,76个中风险地区 ,主要分布在陕西省、河南省、浙江省等地,以下为详细信息(数据不包括港澳台地区):高风险地区:具体地区名单会随疫情形势动态调整,可通过权威渠道实时查询。
中 、高风险地区及所在县(市、区):根据聊城市卫健委发布的最新出行政策 ,中、高风险地区本身是疫情传播风险比较高的区域,其所在县(市 、区)也可能因人员流动、社区传播等因素存在较高风险 。例如,若某地级市下辖的A县被划定为中风险地区 ,则A县全域均属于限制前往范围。
截至6月21日15时,北京市丰台区新村街道、大兴区黄村(地区)镇由中风险调整为高风险。本市还有37个中风险地区,涉及丰台区、大兴区 、海淀区、西城区、房山区 、东城区、石景山区、朝阳区 、门头沟区、通州区10个区 。
可以通过夸克软件查询中高风险地区 ,具体方法如下:工具/原料:红米K40、MIUI1夸克0.231。方法/步骤:首先打开手机的夸克软件,点击下面的更多。接着点击下面的疫情动态 。之后点击下面的查看周边中高风险地区信息。最后就可以查看到中高风险地区了。
疫情高风险地区包括北京 、天津、河北、武汉 、重庆、山西、内蒙古等地区,这些只是部分高风险区域 。 除了上述省份,还有其他地区被划分为高风险区域。
中高风险地区查询入口
〖壹〗、本地宝全国疫情风险等级查询入口 网址链接:m.sh.bendibao.com/news/yqdengji/(请将此链接复制到浏览器中打开)使用方法:打开链接后 ,进入本地宝全国疫情风险等级查询系统。在系统中切换至您想查询的城市,即可获取该城市的疫情风险等级信息 。
〖贰〗 、可以通过微信国家政务服务平台查看最新的全国中高风险疫情地区分布,具体步骤如下:进入微信国家政务服务平台:打开微信 ,在搜索栏输入“国家政务服务平台”,进入该程序页面。点击各地疫情风险等级查询:在程序页面中,找到并点击“各地疫情风险等级查询 ”选项。
〖叁〗、进入健康码页面在支付宝首页搜索栏输入“健康码” ,或通过首页功能区找到“健康码”入口,点击进入。选取疫情风险等级查询在健康码页面下方找到“疫情风险等级详情 ”按钮(部分版本可能显示为“风险地区查询”),点击进入 。
〖肆〗、全国疫情中高风险地区的查询可以通过“国务院客户端”小程序和“国家政务服务平台 ”小程序完成。首先 ,您可以通过微信扫描下方的二维码直接进入“国务院客户端”小程序,或者点开并长按二维码识别进入。另外,您也可以直接在微信中搜索“国务院客户端”小程序并点击进入 。
〖伍〗 、步骤1:搜索小程序打开微信 ,在搜索栏输入【智桂通】,点击对应小程序进入。步骤2:定位查询入口进入小程序首页后,下拉页面找到【中高风险地区】功能模块。步骤3:选取目标地区在功能页面中,通过地区选取器(如省份、城市下拉菜单)定位需查询的区域 ,系统将实时显示该地区的风险等级 。
〖陆〗、全国中高风险地区名单可通过以下方式实时查询:国务院官方微信小程序:查询方式:直接点击进入该小程序,即可获取最新的全国风险等级信息。信息来源:数据来源于各地政府和卫健委的官方发布,确保信息的权威性和准确性。
怎么查高风险地区
〖壹〗 、在微信中查询中高风险地区 ,可通过国务院客户端小程序实现,具体操作如下:打开微信并进入小程序界面启动微信APP,点击底部导航栏的“发现”选项 ,在发现页中选取“小程序 ”入口 。搜索并进入国务院客户端小程序在小程序搜索框中输入“国务院客户端”,从搜索结果中选取官方小程序,点击进入后找到“疫情风险查询”功能模块。
〖贰〗、可以通过微信国家政务服务平台查看最新的全国中高风险疫情地区分布 ,具体步骤如下:进入微信国家政务服务平台:打开微信,在搜索栏输入“国家政务服务平台 ”,进入该程序页面。点击各地疫情风险等级查询:在程序页面中 ,找到并点击“各地疫情风险等级查询”选项 。
〖叁〗、可以通过支付宝中的通信大数据行程卡查询自己是否去过中高风险地区,具体操作如下:工具/原料:确保手机为小米10(其他品牌手机操作类似) 、系统为MIUI12(其他系统操作类似),并安装支付宝22版本(或更新版本)。
〖肆〗、可以通过微信的国务院客户端小程序来查询高风险地区,具体步骤如下:进入微信小程序页面:打开微信应用 ,在底部导航栏点击“发现”,进入发现页面后,找到并点击“小程序 ”选项。进入国务院客户端小程序:在小程序页面中 ,通过搜索功能找到“国务院客户端”小程序并进入。
2022年上海疫情封城了吗?近来是什么风险等级?附封控小区名单!
022年上海未封城,近来有0个高风险地区,10个中风险地区 ,封控小区涉及多个区域 。以下是详细信息:2022年上海是否封城未封城:2022年3月15日15:00,上海举行疫情防控工作新闻发布会,针对媒体“上海会封城吗”的提问 ,顾洪辉明确表示,上海没有“封城 ”,现在也不必“封城”。
上海2022年疫情并未封城 ,近来风险等级情况如下:0个高风险地区,10个中风险地区,具体分布于黄浦区、嘉定区 、闵行区、金山区、浦东新区、静安区 、徐汇区、嘉定区、松江区 、普陀区。
影响:此举标志着上海从局部管控转向全市范围防范,但未实施全面封城 。3月17日:病例激增 ,争议言论引发关注数据:新增确诊病例累计160人,无症状感染者累计1312人,疫情呈扩散趋势。争议:防疫负责人称“上海不用封城 ,也不必封城”,此言论引发网络热议,部分网友质疑防控力度不足。
发表评论