疫情风险地区等级评定(疫情风险评估等级划分5个等级)
新版防疫方案风险地区等级如何划分
〖壹〗 、新版防疫方案中风险地区等级划分主要依据疫情传播风险、病例数量及聚集性疫情规模等因素,划分为高、中 、低风险地区 ,具体划分标准需通过官方渠道查询实时动态调整结果 。以下是详细说明:划分依据:风险地区的等级划分并非固定不变,而是根据疫情的实际情况进行动态调整。

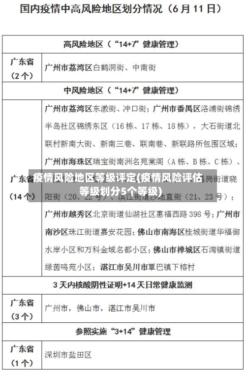
〖贰〗、高风险区:城中街道南山寺及附近垃圾中转站、文峰小区 、迎春花园、农行宿舍、干休所,城北街道北荟园、鹏欣丽都 ,城东街道智堡小区 、老东河社区六组,城西街道紫竹苑、麒麟社区,京泰路街道朝晖锦苑北区、东唐社区〖Fourteen〗 、组、泰美园 ,城南街道龙格亲子游泳俱乐部、利群时代超市,华港镇下溪村。

〖叁〗 、根据当前疫情实际情况和发展态势,综合考虑新增和累计确诊病例数等因素,以县市区为单位 ,划分为低风险区、中风险区、高风险区 。通过分区分类防控提高疫情防控的针对性 、精准性、科学性和有效性,尽可能减少疫情对经济社会发展和人民生活的影响。风险等级每七天调整一次。

〖肆〗、法律分析:高风险地区:一般是指累计新冠病例超过了50例,同时〖Fourteen〗 、天内是有聚集性疫情发生 。中风险区域:14天以内有新增新冠确诊病例 ,合计新冠肺炎确诊病例未超过50病例;共合计确诊的病例超过50例,14天之内未未发生聚集性疫情。
〖伍〗、核心划分标准 感染人数与传播速度:若某地区短期内出现大量确诊病例或聚集性疫情,且存在社区传播风险 ,可能被划为高风险区。防控难度:人口密集、医疗资源紧张或流动性大的区域(如城中村、交通枢纽),若疫情难以快速控制,可能升级为高风险。
〖陆〗 、疫情风险等级划分四个等级 ,以居住小区或村为单位,根据流调研判结果可调整风险区域范围 。具体等级划分如下: 高风险地区:通常指累计新冠病例超过50例,且14天内出现聚集性疫情的地方。包括病例和无症状感染者居住地 ,以及疫情传播风险较高的工作地和活动地等。
疫情高风险,中风险,低风险怎么分等级
〖壹〗、图:长沙中风险地区分布(示例图,具体以官方发布为准)低风险地区除上述中风险区域外,长沙市其他区域均为低风险地区,包括天心区(除大托铺街道火云山庄烤全羊店外)、芙蓉区(除定王台街道指定区域外) 、岳麓区、开福区、雨花区 、望城区、长沙县、浏阳市 、宁乡市等 。
〖贰〗、疫情风险区的划分主要依据病例数量、传播风险 、区域特征及防控需求 ,通常分为高、中、低风险区,具体标准及查看方式如下:划分标准高风险区:病例数较多,且存在明显社区传播风险(如聚集性疫情)。通常以小区、村组或楼栋为单位划定 ,实行“足不出户 、上门服务 ”的封控措施。
〖叁〗、高风险地区的定义:这类地区通常是指在一定时间内(通常是14天)累积新冠病例数超过50例,并且这段时间内发生过聚集性疫情 。 中风险区域的特征:14天内出现过新增新冠确诊病例,但累计确诊病例数未超过50例;或者累计确诊病例超过50例 ,但在14天内没有发生聚集性疫情。
〖肆〗、疫情级别通常根据疫情的传播风险 、严重程度及防控需求进行划分,主要分为低风险地区、中风险地区和高风险地区三个级别,具体划分标准及依据如下:低风险地区:定义:无确诊病例 ,或连续14天无新增确诊病例。
〖伍〗、一级(低风险):疫情零星散发,无显著传播 。防控措施以日常监测和预案准备为主,确保疫情在初期就能得到有效控制。二级(中风险):局部地区出现聚集性疫情 ,表明病毒已经开始在特定区域内传播。此时需要加强病例追踪 、局部交通限流等措施,以防止疫情进一步扩散 。
疫情风险等级划分5个等级的标准是什么
高风险地区的定义:这类地区通常是指在一定时间内(通常是14天)累积新冠病例数超过50例,并且这段时间内发生过聚集性疫情。 中风险区域的特征:14天内出现过新增新冠确诊病例,但累计确诊病例数未超过50例;或者累计确诊病例超过50例 ,但在14天内没有发生聚集性疫情。
法律分析:高风险地区:一般是指累计新冠病例超过了50例,同时〖Fourteen〗、天内是有聚集性疫情发生。中风险区域:14天以内有新增新冠确诊病例,合计新冠肺炎确诊病例未超过50病例;共合计确诊的病例超过50例 ,14天之内未未发生聚集性疫情 。
疫情等级划分的4个等级判定通常基于疫情传播风险、病例数量 、防控需求及区域影响等综合因素,具体标准可能因地区或政策调整而略有差异。以下是通用判定逻辑的详细说明:四个等级的通用划分标准低风险地区 判定条件:无确诊病例,或连续14天内无新增本土确诊病例。
划分标准高风险区:病例数较多 ,且存在明显社区传播风险(如聚集性疫情) 。通常以小区、村组或楼栋为单位划定,实行“足不出户、上门服务”的封控措施。例如:某小区7天内累计新增10例及以上本土确诊病例,或2起及以上聚集性疫情。中风险区:病例数较少 ,但存在传播风险(如病例轨迹涉及多个场所) 。

发表评论