【现在各个地区最新疫情,现在各个地区最新疫情防控政策】

全国整体疫情已进入低流行水平!国家卫健委最新通报——

〖壹〗、近来全国整体疫情已进入低流行水平,各地疫情保持稳步下降态势 。防控工作平稳有序:1月30日国务院联防联控机制新闻发布会通报 ,春节期间防控措施落地见效,基层医疗机构运行整体平稳,发热诊室诊疗量处于低位。农村地区疫情稳定:农业农村部表示春节期间农村疫情总体平稳 ,未出现上升情况,防控能力持续提升。

【现在各个地区最新疫情,现在各个地区最新疫情防控政策】-第1张图片

〖贰〗 、疫情流行水平降低:根据国家卫健委新闻发言人米锋的介绍,近来全国整体疫情已进入低流行水平 。这一判断基于疫情数据的持续监测和分析 ,表明当前疫情对公众健康的影响已显著降低。疫情稳步下降:各地疫情保持稳步下降态势,这得益于有效的防控措施和公众的积极配合。

【现在各个地区最新疫情,现在各个地区最新疫情防控政策】-第2张图片

〖叁〗、新冠并未消失,处于低水平流行状态数据支撑:根据中疾控发布的全国新冠感染疫情情况 ,我国新冠核酸检测阳性数呈波动下降趋势 ,但每天报告核酸检测阳性数仍保持在4000人以上 。国家卫健委专家明确表示,新冠并未消失,只是进入低水平流行阶段。

本土新增87例,又一景区停止游客进入!钟南山 、张文宏最新发声……

〖壹〗、月3日0—24时 ,31个省(自治区、直辖市)和新疆生产建设兵团报告新增确诊病例104例,其中本土病例87例;浙江桐乡乌镇景区停止游客进入;钟南山 、张文宏于11月3日发声,均提到加强针接种。 以下是详细情况:疫情最新情况 总体数据:11月3日0—24时 ,31个省(自治区、直辖市)和新疆生产建设兵团报告新增确诊病例104例 。

〖贰〗、近期,随着新冠疫情的发展,全国上下都在密切关注着即将到来的大规模感染 。多位知名专家 ,包括张文宏 、钟南山等,纷纷站出来发声,为公众提供应对建议。专家研判与发声 冯子健的研判:北京专家冯子健提出 ,放开后“60%左右的人会被感染,疫情回落后可能80-90%都会感染”的研判。

〖叁〗 、三位专家均支持复课,但强调需做好防控措施 ,进入常态化抗疫阶段 。具体如下:钟南山:中国当前的疫情传播系数已降至极低水平(0.2%-0.3%) ,大规模传播可能性低,但完全杜绝感染不可能,因此支持在防控下推进复课。强调学校是聚集性场所 ,需通过错峰上课、保持社交距离等措施降低风险,遇到问题及时处理。

加拿大5月中旬取消新冠限制?特鲁多最新回应来了!

加拿大5月中旬并未确定取消新冠限制,特鲁多强调在重归正常和保证安全之间需要平衡 。特鲁多关于解除限制的总体态度:特鲁多表示很多人想要彻底解除限制措施 ,但在重归正常和保证安全之间需要一种平衡,政府一直在考虑怎样确保所有人安全的同时,又能让民众做他们想要做的事。

加拿大首次放宽边境限制 ,允许公民和永久居民的直系亲属入境,同时加航宣布7月1日恢复中国航线,但入境人员需隔离14天且部分人员需提前填写健康码。

特鲁多表示加拿大离解封可能还需数周 。加拿大总理特鲁多在近期的发言中指出 ,尽管加拿大政府正在积极应对新冠疫情,并采取措施保护民众的健康和安全,但疫情危机尚未完全解除。因此 ,要放松当前的限制措施 ,如让企业复工、学校复课等,可能还需要数周的时间。

加拿大出台三大新规全面收紧LMIA工签,核心举措包括限制低薪工人数 、调整LMIA处理范围、收紧雇主雇佣比例与期限 ,旨在优先保障本国劳动力就业并减少计划滥用 。 具体内容如下:对低薪临时外国工人实施更严格规定政策背景:加拿大总理特鲁多宣布,加拿大已不再需要大量低薪外国工人。

加拿大延长旅行禁令至6月21日 加拿大公共卫生安全部于5月20日通过官方推特宣布,为了减少COVID-19病毒的传播 ,联邦政府将继续延长境外入境(包括美国)的非必要旅行限制,禁令将一直持续到6月21日。

超过 75% ” 。以近来的疫苗注射情况来看,预计6月中旬可以完成75%的第一剂疫苗接种率 ,重开美加边境指日可待 。加拿大首席卫生官谭咏诗表示,正在重新评估允许完全接种新冠疫苗的人士入境加拿大,很快会有政策出台。随着疫苗注射进程的加快和疫情得到控制 ,加拿大或将很快开放边境。

现在疫情严重的地区有哪些

近来中国有八个城市疫情最严重 。一,四川(成都)二,西藏(拉萨) ,三 ,广东(深圳)四海南(海口),五,内蒙古(赤峰) ,六,黑龙江(大庆)七,江西(吉安) ,八新疆(乌鲁木齐)。

答案:重点疫区主要包括湖北、广东 、黑龙江等省份。详细解释: 重点疫区的定义与划分:重点疫区指的是新型冠状病毒疫情较为严重的地区,通常以某一省份为主要疫源地 。具体的划分是基于疫情的感染人数、传播范围、医疗资源等多方面的因素综合考量得出的。

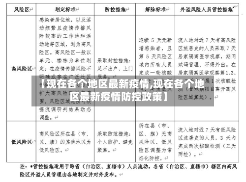
截至近来,国内共有2个高风险地区 ,76个中风险地区,主要分布在陕西省 、河南省、浙江省等地,以下为详细信息(数据不包括港澳台地区):高风险地区:具体地区名单会随疫情形势动态调整 ,可通过权威渠道实时查询。

中国哪些地区有疫情

〖壹〗、广东地区:境外输入与本地传播并存 广东是疫情最集中的区域,2025年7月佛山发生境外输入继发聚集性疫情,累计病例2659例 。此前 ,东莞 、广州、茂名等地也报告过输入性或本地病例。该地区因世界交流频繁 ,需持续警惕境外输入风险。

〖贰〗、陕西省在2009年病例数激增至26例,其中25例集中在汉中市,渭南市也出现了类似的暴发 。1 狂犬病虽然通常呈散发状态 ,但在与高发区接壤的低发区域,如果不采取有效的防控措施,也可能发生集中流行。1 近年来报告首例或输入病例的省份包括甘肃 、陕西 、新疆、宁夏、辽宁和黑龙江。

〖叁〗 、高发区域:广东、云南、广西 、福建和海南是重点防控省份 ,这些地区气候湿热,伊蚊活动频繁,有利于病毒传播 。近年来 ,广东湛江、云南西双版纳等地曾报告过输入性病例或局部传播 。 传播特点:主要通过白纹伊蚊和埃及伊蚊叮咬传播。2010年广东东莞曾发生国内首次本地感染病例,此后主要通过入境人员监测防控。

发表评论