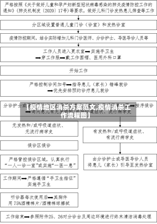
【疫情地区消杀方案范文,疫情消杀工作流程图】

消杀信息简报范文(5篇)

〖壹〗、篇一:消杀信息简报范文 为进一步做好疫情防控工作,切实消除病毒传播风险的重要环节,x月x日xx社区联合xx消杀专业队伍对辖区内重点场所进行环境消杀 ,以实际行动落实疫情防控工作,阻断病毒传播渠道,坚决筑牢疫情防控安全防线 ,保障人民群众身体健康和环境安全。

【疫情地区消杀方案范文,疫情消杀工作流程图】-第1张图片

〖贰〗 、篇一:疫情防控学校消毒消杀简报范文 为进一步加强新型冠状病毒的疫情防控和落实工作,坚决阻断病毒的侵扰,确保全体师生返校后有一个健康、卫生、安心的生活环境 ,对校园内外环境展开了细致全面的卫生消毒工作,为学校安全防疫工作筑起一道坚实的屏障。

【疫情地区消杀方案范文,疫情消杀工作流程图】-第2张图片

〖叁〗 、社区春季灭鼠工作简报 篇1 春季是鼠类繁殖高峰期,为有效控制鼠害 ,我社区根据街道统一安排,于4月19日在全社区范围内统一开展了春季灭鼠活动 。 此次灭鼠活动做到了统一领导、统一指挥、统一措施 、统一行动,由社区工作人员将鼠药放置到辖区的每个灭鼠点。

【疫情地区消杀方案范文,疫情消杀工作流程图】-第3张图片

〖肆〗、篇一:疫情期间学校消毒工作简报范文 为切实认真贯彻落实疫情防控要求 ,筑牢安全防线 ,我校党支部和广大党员干部冲在第一线,充分发挥战斗堡垒和先锋模范作用,经受住考验 ,坚守岗位,守土有责。 学校一直坚持疫情“日报告”“零报告”制度,并把我校疫情防控情况的文字图片资料宣传到局相关群中 。

〖伍〗、以下是我精心总结的12防灾减灾日简报(通用13篇) ,欢迎阅读,希望大家能够喜欢。 12防灾减灾日简报 篇1 5月12日是我国“防灾减灾日 ”,为构建和谐平安社区 ,提高群众防灾减灾能力,20xx年5月12日上午,春江路社区在社区卫生服务中心门口开展“防震减灾日”主题宣传活动。

2023标准版疫情防控应急预案方案范文

〖壹〗 、高度重视学校的疫情防控工作 ,要强化责任意识,做好春节和寒假期间值班值守,狠抓疫情防控重点环节 ,不得举办聚集性活动 ,要面向离校学生,通过微博、微信公众号、家长群 、学生群等网络渠道发放假期生活提示,开展健康教育 ,宣传普及疫情防治知识和防控要求,引导做好防控工作,建立长效管理机制 ,以预防为主,外堵内防 。

〖贰〗 、例如,2009年甲流首次传入中国时 ,西安就曾印发《甲型H1N1流感疫情预防控制工作预案(试行)》,与当前预案在内容上无显著差异,仅标题中增加了“大流行”一词以强调疫情规模。

〖叁〗、重点检查疑似病例上报时效性 人员与宣传管理评估 - 通过笔试或实操考核官方兽医业务能力 - 检查防疫宣传材料发放记录及舆情应对预案 评估过程中需依据农业农村部2023年修订的《无规定动物疫病小区管理技术规范》及最新版《非洲猪瘟防控应急实施方案》执行 ,重点关注制度落地效果而非纸面文件。

疫情当下,如何做好消杀工作?

公共场所消杀防护对于流行区的公共场所除加强通风,保持好环境卫生外,需对重点部位以及人员活动频繁的室内地面、物进行消杀 。公共场所的预防性措施以清洁为主 ,应保持空气流通 ,内 、外环境定时进行清洁卫生,及时清理垃圾。

做好个人防护基础防护:居家消毒时需佩戴口罩和手套,防止消毒液飞溅接触皮肤或呼吸道。疫源地防护:在疫情高风险区域(如确诊病例活动场所)进行终末消毒时 ,需升级为二级防护,包括穿戴防护服、护目镜、N95口罩等,避免直接接触病原体 。

遵循清洁为主 、消毒为辅的原则 办公场所应首先确保环境的日常清洁工作 ,通过定期打扫、清理垃圾等方式保持环境整洁 。优先使用物理消毒方法 开窗通风:每天至少开窗通风2次,每次20分钟以上。当户外空气质量较差时,可适当减少通风频次和时间 ,或采用机械换气。

控制害虫危害消杀工作通过消灭老鼠、蟑螂 、蚊虫等害虫,防止它们对物品造成损害,减少经济损失 。同时 ,害虫可能携带病原体,如鼠类传播鼠疫、蚊虫传播登革热等,消杀工作能够切断这一传播链 ,保护人类健康。提升环境质量消杀工作改善居住和工作环境的卫生状况 ,减少异味和污染物的排放。

新冠防疫应急预案范文模板(精选5篇)

关于新冠疫情的应急预案演练总结范文(一) 随着抗击疫情的战斗号角吹响,年轻、富有朝气的“唯实先锋队 ”积极响应党委号召,迅速行动以自己的初心点燃了这个冬日最暖的青春 ,以“舍我其谁”的斗志激发了共同抗“疫”的决心 。 主动跨前,投入“疫线 ”。

为预防本单位新型冠状病毒肺炎疫情防控工作,保证干部职工的生命安全 ,按照以人为本,安全第一,预防为主的原则 ,依据上级有关文件精神和要求,结合中心实际情况制定本预案。

疫情防控应急预案1 按照《中华人民共和国传染病防治法》和《突发公共卫生应急条例》的有关规定,结合我公司实际 ,特制定本应急预案,预案内容如下: 成立应急小组 公司成立疫情应急工作领导小组(以下简称领导小组),并制定出科学 、可行的工作方案和应急方案 ,明确各操作环节上的处理步骤、处理 方法 和具体责任 。

应对疫情防控应急预案1 为科学、规范 、及时 、有序地开展新型冠状病毒疫情的防控工作 ,采取有效 措施 ,控制疫情传播和蔓延扩散,确保单位的正常工作和生活秩序 ,按照中央、市委市政府和省国资委有关要求,根据疫情形势和进展情况,并结合公司实际 ,特制定本预案。

发表评论