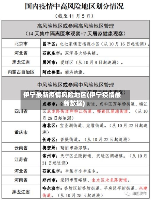
伊宁最新疫情风险地区(伊宁疫情最新数据)

新疆四地发布公告,坚决防止疫情风险外溢扩散

〖壹〗 、新疆乌鲁木齐、伊宁、吐鲁番 、库尔勒四地通过严格限制人员流动、加强交通管控、规范离疆审批流程等措施 ,坚决防止疫情风险外溢扩散 。乌鲁木齐市 人员流动限制:各区县人员暂不离乌,外出就医等特殊情况需经区(县)和市两级疫情防控指挥部审批,进京人员需自治区与首都联防联控机制协调。

伊宁最新疫情风险地区(伊宁疫情最新数据)-第1张图片

〖贰〗 、第四套:某省市局地集中暴发的清零方案 适用场景:疫情在某一区域(如工业园区 、学校、养老院等)集中暴发 ,病例数短期内激增,但未扩散至全域。核心措施:精准封控与快速处置:对暴发点实施封闭管理,迅速转运感染者 ,对环境进行全面消杀 ,防止疫情扩散 。

伊宁最新疫情风险地区(伊宁疫情最新数据)-第2张图片

〖叁〗、提前报备:所有市外来返人员必须提前48小时向目的地社区(嘎查村) 、单位或入住酒店报备。这一措施旨在提前掌握来返人员信息,为后续的疫情防控工作提供有力支持。核酸检测阴性证明:抵达乌兰察布市时,来返人员须提供24小时内的核酸检测阴性证明方可进入 。这一要求有助于及时发现潜在的感染者 ,防止疫情扩散 。

伊宁最新疫情风险地区(伊宁疫情最新数据)-第3张图片

〖肆〗、不得通过时空伴随扩大风险范围高风险区划定原则:国家疾控局明确,高风险区一般以单元、楼栋为单位划定,不得随意扩大。在疫情传播风险不明确或存在广泛社区传播时 ,可适度扩大划定范围,但需通过核酸筛查和疫情研判实现“快封快解”。

〖伍〗 、新疆8天感染超200例并外溢 。根据新疆当地市政府最新发布的公告,新疆地区已经在八天之内出现了超过两百例疫情并且外溢的现象。这对于周边其他市县地区遭到了巨大的影响 ,因此当地政府也第一时间展开溯源调查工作。对相关涉事人员以及工作不到位的单位进行严格处罚,除此之外已经展开了全员核酸检测工作 。

伊宁市最新的出入政策

〖壹〗、伊宁市最新的出入政策如下:持有有效核酸检测阴性证明:居民在离开伊宁市前,需要前往指定的医疗机构进行核酸检测 ,并确保结果为阴性后才能获得出行许可。遵守出入管理规定:在伊宁市内,出入公共场所、乘坐公共交通工具等也需要出示核酸检测阴性证明。

〖贰〗 、从伊犁出发的疫情防控政策出疆人员需持48小时内两次核酸检测阴性证明和抗原检测证明并完成风险排查后方可离疆 。抵达目的地后第一时间向居住地社区报备。

〖叁〗、新疆伊犁近来除霍尔果斯市和62团旅居史人员需集中隔离外,其他人员可以出入 ,但需遵守相关防疫政策。以下是出入新疆伊犁的最新规定:霍尔果斯市及62团旅居史人员:需进行集中隔离 。伊犁州其他人员:居家健康监测 ,出行时可能需遵守其他防疫措施。

〖肆〗、伊宁市对各类重点场所实行场所码“逢进必扫 、逢扫必验、不漏一人,对进入商超。农贸市场等人员聚集重点场所,查验24小时内核酸检测阴性证明 。各乡镇(街道)、各主管部门将加强对重点场所督导巡查 ,对防控措施落实不到位的依法依规进行查处问责 。

〖伍〗 、新疆伊犁近来可以正常出入,但有一定限制。以下是关于出入新疆伊犁的最新规定:霍尔果斯市及62团旅居史人员:此类人员需进行集中隔离。伊犁州其他人员:除霍尔果斯市及62团旅居史人员外,伊犁州其他人员需进行居家健康监测 。低风险地区人员进入伊宁市:持48小时内有效核酸检测阴性证明即可正常通行。

伊宁机场是否高风险地区

〖壹〗 、通过查询相关资料显示 ,伊宁机场不是高风险地区,伊宁机场位于新疆伊宁市,新疆伊宁市高风险地区有7个 ,分别是上海路街道苹果社区,伊犁河路街道萨依库鲁优西社区,克伯克于孜乡阿热买里村 ,塔什科瑞克乡新路街社区,宁远郡槐花苑3号楼,巴彦岱镇三段村 ,巴彦岱镇干沟村 ,伊宁机场不在高风险名单中,所以伊宁机场不是高风险地区。具体可关注官方网站,获得第一手权威信息 。

〖贰〗、不是。根据疫情防控网站信息 ,截止2022年10月13日伊宁机场所在的解放路街道飞机场路社区不是低风险地区,属于高风险地区。该机场位于中国新疆维吾尔自治区伊犁哈萨克自治州,建立与1936年 。

〖叁〗、是的。通过查询疫情相关资料显示 ,在2022年10月11日,伊宁解放路街道飞机场路社区江苏路中风险区调整为低风险区。伊宁市位于新疆西北部,是伊犁哈萨克自治州的首府 ,临近霍尔果斯 、都拉塔、木扎尔特三个一类口岸,自古以来就是祖国内地与中亚、西亚的交通咽喉 。

〖肆〗 、伊犁世界机场迁建项目仍在推进,并非不再建设。这是新疆维吾尔自治区和伊犁哈萨克自治州的重点交通基础设施工程 ,对提升区域航空运输能力、服务当地经济社会发展意义重大。

新疆伊宁市高风险地区吗

是的 。截止至2022年9月4日,伊宁市防疫要求规定,市民需要做好安全防护 ,安全出行 。伊宁市属于高险地区 ,旅游区任何人都不可以去,还需要携带健康码。违者将被判处2年有期徒刑并被没收全部个人财产。

是 。新疆伊宁市疫情防控工作指挥部最新通报,2022年8月19日 ,伊宁市新增无症状感染者113例,均在集中隔离医学观察点和高风险区核酸筛查时检出,截止2022年8月19日 ,该市已经属于我国高风险地区。

不是。伊宁市,是伊犁自治州的地级行政区首府,位于祖国新疆西北边陲 ,地处伊犁河谷盆地中央 。通过查询国家疫情防控中心显示伊宁市合顺小区不是高风险地区。新疆维吾尔自治区,简称新,首府乌鲁木齐市 ,位于中国西北地区,是中国五个少数民族自治区之一。

发表评论