【大连疫情风险地区最新,大连 疫情 风险】

4+60,全国疫情风险地区情况最新汇总

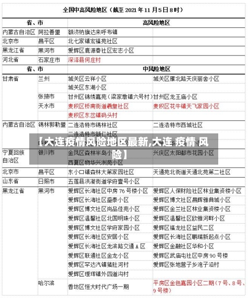
〖壹〗、截至1月19日0时,全国共有高风险地区4个,中风险地区60个。

【大连疫情风险地区最新,大连 疫情 风险】-第1张图片

〖贰〗 、全国疫情形势:4月中旬以来 ,我国疫情整体呈持续波动下降态势,“五一”假期期间全国疫情形势总体平稳。4月30日到5月5日,全国日均新增报告感染者近5800余例 ,较高峰期下降80% 。上海市:疫情近期每天新增感染者数持续下降,疫情防控形势持续趋稳。

【大连疫情风险地区最新,大连 疫情 风险】-第2张图片

〖叁〗、截至3月21日24时,全国现有38个高风险地区 ,602个中风险地区。以下是高风险地区的详细名单:天津市 西青区(2个):精武镇“和光尘樾 ”一期建筑工地,西营门街跃升里商业街西区(三区) 。河西区(1个):天塔街清海湾大众浴池。滨海新区(1个):天津临港经济区东方星城。

【大连疫情风险地区最新,大连 疫情 风险】-第3张图片

〖肆〗、河南省:一些地市在面对疫情输入或本土疫情时,也会有部分地区被列为中风险 。比如安阳 、许昌等地 ,在疫情传播链条涉及当地时,相关区域会根据疫情形势和防控要求,调整风险等级 ,采取如加强交通管制、限制人员流动等措施 ,以控制疫情蔓延。

大连新增“40+3”,又一地升级高风险,具体情况如何?

大连新增“40+3 ”,又一地升级高风险,具体情况主要是这样的。第一 ,这次新增“40+3”,都是本土的,并非境外输入 。鉴于当地的情况 ,11月13日,大连将小寺社区升级为高风险地区,这一个升级举动 ,也意味着当前大连的疫情形势还是需要重点关注的。

这五个区,四个中风险,一个高风险。大连最新升级一个高风险区和四个中风险区 7月25日全天 ,辽宁省新增本土新冠肺炎确诊病例13人,其中大连市有12人,包含11名普通型 ,1名轻型 。这12人均为此前的无症状感染者转为确诊 ,并新增14人无症状感染 。另外铁岭市新增1人,是大连病例的相关病例。

升级中风险地区的依据与背景划定标准根据传染病防治法及国务院联防联控机制要求,大连市以街道(乡镇)为单位划定风险等级 ,以社区(村)为单元精准划定防控范围,确保防控策略与风险等级匹配。决策流程经辽宁省疫情防控指挥部同意,大连市结合疫情传播风险评估结果 ,动态调整风险等级 。

据@大连发布,根据大连市近来疫情情况,经省疫情防控指挥部同意 ,将西岗区香炉礁街道工人村社区、金普新区站前街道盛滨社区 、金普新区站前街道杨家村、金普新区先进街道桃园社区划定为中风险地区。甘井子区大连湾街道划定为高风险地区。

大连一地调整为高风险,现有高风险地区2个,本轮疫情有哪些特点?对于这个问题 ,相信大家都有很多的疑问,因为我们都知道,在实际的生活中 ,我们都是非常的喜欢我们现代化的社会的 。

大连3个中风险区已经解封,这意味着什么呢?

此前 ,8月6日,中风险地区大连市西岗区工人村社区已解除封闭。大连3个中风险区解封,也说明大连现在的疫情防控工作已经进入可控状态。截止2020年8月4日11时之前 ,大连现有确诊疫情46例、累计确诊110例 、累计治愈64例 。

是。根据《传染病防治法》,国务院联防联控机制精准防控要求及疾控专家评估意见,8月8日起解除封闭 ,恢复正常生产生活。

自从7月25日被划定为中风险地区后,这三个地区已经连续14天没有新增的确诊病例,而且社区组织的全员新冠病毒核酸排查 ,结果显示都为阴性  。所以,根据传染病防治法、国务院联防联控机制精准防控要求以及疾控专家评估意见,8月8日起对这三个地区解除封闭 ,人们可以恢复正常的生活。

月6日解封的西岗区工人村社区、8月8日解封的金普新区站前街道盛滨社区和8月8日解封的先进街道桃园社区。大连市,别称滨城,是辽宁省副省级城市 、计划单列市 ,国务院批复确定的中国北方沿海重要的中心城市 、港口及风景旅游城市 。

意味着所有的灾难和困难在人类面前都是可以被制止的 。在今年过年期间 ,疫情的大爆发让我们所有的人都人心惶惶,造成了很大的恐慌,虽然国家每天都会报告我们国家被感染的人以及很快速的建立了两个治疗新冠性肺炎的医院 ,但是这当时并没有及时的制止。

此次,经过一段时间的抗疫斗争,大连的两中风险地区已经自行解封 ,解封之后还是不能放松警惕,还是得继续防控。封闭的原因 之前由于大连出现大规模的新冠病毒疫情感染,主要原因是大连某海鲜企业员工确诊为新冠病毒 ,后陆续确诊其他人员 。对此,大连采取紧急防控措施,对中高风险地区进行全封闭式。

大连哪四个地区升级为中风险地区?

风险等级调整7月25日晚 ,大连发布通知,划定:1个高风险地区:甘井子区大连湾街道4个中风险地区:西岗区香炉礁街道工人村社区、金普新区站前街道盛滨社区及杨家村、先进街道桃园社区 领导部署与慰问调研与慰问:马晓伟赴大连市中心医院慰问核酸检测人员,并视频连线第六人民医院 、核酸检测点及隔离点 ,了解现场组织和服务保障情况。

大连市甘井子区大连湾街道、西岗区香炉礁街道工人村社区已升级为中风险地区 ,并将根据疫情变化适时调整 。

月25日23时许,大连发布调整疫情风险等级通知,划定1个高风险地区和4个中风险地区。将甘井子区大连湾街道划定为高风险地区 ,将西岗区香炉礁街道工人村社区、金普新区站前街道盛滨社区 、金普新区站前街道杨家村、金普新区先进街道桃园社区划定为中风险地区。

发表评论