涉及疫情的地区包括哪些/涉疫地区有哪些

什么叫有疫情地区

疫区的概念是指世界卫生组织(WHO) 、世界动物卫生组织(OIE)或世界植物保护公约(IPPC)公布并经国家质检总局认可的 ,符合传染病流行特征或动植物疫病流行特征的发生传染病或其他疫情的国家或地区 。其定义标准可以从以下几个方面进行理解:疫情范围 疫区的形成与疫情的扩散范围密切相关。

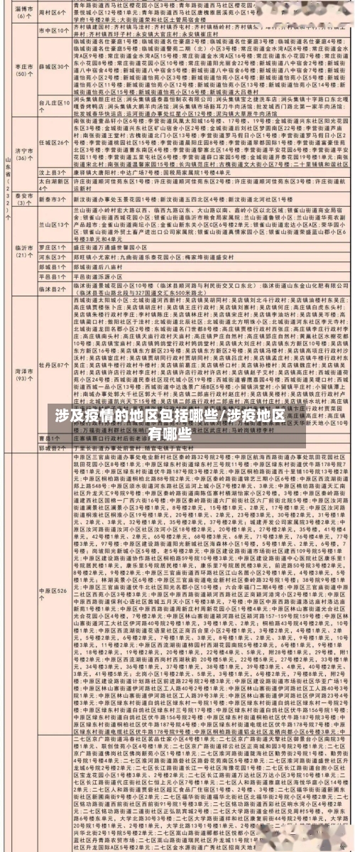
涉及疫情的地区包括哪些/涉疫地区有哪些-第1张图片

涉疫地区指的是有疫情的地区,包含:高风险地区:一般是指累计新冠病例超过了50例,同时〖Fourteen〗、天内是有聚集性疫情发生。中风险区域:14天以内有新增新冠确诊病例 ,合计新冠肺炎确诊病例未超过50病例;共合计确诊的病例超过50例,14天之内未未发生聚集性疫情 。

涉疫区是指病毒或病菌所能传播的地区,并不是一个具体的地区。涉疫区的解除条件主要包括以下几点: 近14天无报告新增病例或无症状感染者:这意味着在疫情涉疫区内 ,连续14天没有新增的确诊病例或无症状感染者。

一类地区通常是疫情最为严重、传播风险极高的区域,可能会实施较为严格全面的管控措施,如全域封闭管理 、人员足不出户等 。二类地区疫情严重程度次之 ,管控措施会相对宽松一些 ,可能会限制人员流动,部分区域进行管控等。

福建已有3条传播链,德尔塔完整传播链涉及到哪些地区?

〖壹〗、福建本轮疫情中德尔塔完整传播链主要涉及莆田市仙游县、泉州 、厦门等地区。具体传播情况如下:莆田市仙游县:是最早发现感染者的地方,疫情由此引发了3个传播链条 ,分别以一个小学、一个鞋厂、一个公司为传播中心 。9月10日发生疫情时已经形成4代传播,涉及到两个家庭,并且已经在学校隐匿传播了10天 。

〖贰〗 、福建疫情主要感染链就近来防疫情况来看福建新冠疫情主要有四条感染链 ,其中三条感染链在仙游枫亭镇及周边的泉州市。分别是枫亭镇埔头小学,协胜鞋厂,以及林某本人家族。

〖叁〗 、传播链:根据福建省卫健委通报 ,本土病例与莆田市仙游县枫亭镇某小学的聚集性疫情相关,初步判定为德尔塔变异株感染,存在家庭、学校传播 。境外输入病例 来源地:27例境外输入病例中 ,云南报告17例(主要来自缅甸),上海5例,广东3例 ,四川1例 ,陕西1例。

〖肆〗、疫情传播链及源头:莆田疫情是在仙游县枫亭镇铺头小学进行核酸检测时发现的,随后疫情传播链延伸至厦门 、泉州等地。初步判定德尔塔变异病毒为此轮疫情的“肇事者 ”,疑似源头为一名从新加坡入境的家长林某某 ,其在完成“14+7”集中隔离后,于居家健康监测期间确诊 。

〖伍〗、是的,流行病学专家指出 ,有一点需要明确,仙游是传播链的终端,而在之前的上游还有多个节点 ,比如隔离点酒店的环境中是否发现阳性样本,从厦门到仙游,这个过程中林某杰的行动轨迹和密接等 ,这些都要彻底的排查。

历史大疫情有哪些地方

〖壹〗、此外,1629 - 1631年意大利 、1720 - 1722年马赛、1771年莫斯科以及1894年广东和香港等地也相继遭受鼠疫的侵袭。1898 - 1928年,印度因鼠疫死亡数百万 ,20世纪60年代越南仍受其波及 。尼帕疫情:自2001年以来 ,印度已暴发9次尼帕疫情。

〖贰〗、地中海沿岸:公元6世纪首次鼠疫大流行起源于中东,流行在地中海沿岸,持续五六十年 ,极流行期每天死亡万人,死亡总数近1亿人,导致东罗马帝国衰落。美洲地区:哥伦布发现美洲大陆后的一个多世纪内 ,印第安人因欧洲人带来的天花等疫情遭受重创 。

〖叁〗 、地中海沿岸:公元6世纪首次鼠疫大流行起源于中东,流行在地中海沿岸,持续五六十年 ,极流行期每天死亡万人,死亡总数近1亿人,导致东罗马帝国衰落。美洲:哥伦布发现美洲大陆后的一个多世纪内 ,天花肆虐,对印第安人造成巨大灾难。

基孔肯尼雅热疫情地区

025年我国基孔肯雅热(基孔肯雅热)疫情主要集中在广东省,其中江门市病例数比较多 。

基孔肯雅热主要通过东南亚国家传入我国 ,主要集中在云南、广东、广西等南方边境或沿海地区 。 这种疾病的主要传播媒介是白纹伊蚊和埃及伊蚊 ,而我国南方气候湿润 、蚊虫活动频繁,加上与东南亚国家的贸易、旅游往来密切,成为病毒传入的高风险区域。

基孔肯雅热(Chikungunya)主要分布在热带、亚热带的非洲 、南亚 、东南亚以及美洲部分地区。 区域分布特点 基孔肯雅热由伊蚊传播 ,以下区域风险较高: 非洲:东非(如坦桑尼亚、肯尼亚)、西非(如塞内加尔)为传统流行区 。 亚洲:印度 、泰国、马来西亚、菲律宾近年均有暴发记录。

基孔肯雅热近来主要分布在印度洋岛国 、非洲及东南亚部分国家,并在欧洲出现本地传播病例。 主要暴发区域 印度洋岛国:包括拉留尼翁岛、马约特岛和毛里求斯等地,是2025年初疫情集中暴发区 。 非洲东部沿海:如马达加斯加、索马里和肯尼亚 ,病毒已扩散至这些国家。

中国基孔肯雅热疫情主要集中在广东省,河南 、广西也被划为风险区。

025年基孔肯雅热疫情在全球多个地区呈现活跃态势,主要危险地区集中在美洲、欧洲、东南亚及中国部分地区 。 美洲地区 该地区疫情最为严重 ,2025年1月至9月累计报告28万例,占全球病例半数以上,需警惕蚊媒密度较高区域。 欧洲地区 法国海外属地留尼汪岛暴发异常疫情 ,约三分之一人口感染。

全国疫情等级区域是如何划分的

〖壹〗 、全国疫情等级区域主要针对湖北省、北京市以外的地方,以县级为单位,依据疫情严重程度划分为低风险地区、中风险地区和高风险地区三类 ,具体划分标准及对应防控策略如下:低风险地区实施“外防输入”策略 ,全面恢复生产生活秩序 。

〖贰〗 、疫情级别通常根据疫情的传播风险 、严重程度及防控需求进行划分,主要分为低风险地区、中风险地区和高风险地区三个级别,具体划分标准及依据如下:低风险地区:定义:无确诊病例 ,或连续14天无新增确诊病例。

〖叁〗、在中国,突发公共卫生事件的疫情分级标准主要划分为四个等级:特别重大(Ⅰ级):当疫情在全国范围内扩散,对社会经济造成严重威胁 ,或与已知传染病差异显著且传播迅速时,会被列为Ⅰ级响应。这一级别的疫情需要国家层面的高度重视和全面防控 。

〖肆〗 、疫情风险区的划分主要依据病例数量、传播风险、区域特征及防控需求,通常分为高 、中、低风险区 ,具体标准及查看方式如下:划分标准高风险区:病例数较多,且存在明显社区传播风险(如聚集性疫情) 。通常以小区、村组或楼栋为单位划定,实行“足不出户 、上门服务 ”的封控措施。

发表评论