【如何判断疫情风险地区,怎么区分疫情风险地区】
疫情风险等级划分5个等级的标准是什么
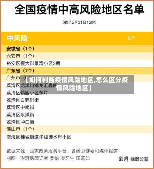
〖壹〗 、高风险地区的定义:这类地区通常是指在一定时间内(通常是14天)累积新冠病例数超过50例,并且这段时间内发生过聚集性疫情。 中风险区域的特征:14天内出现过新增新冠确诊病例 ,但累计确诊病例数未超过50例;或者累计确诊病例超过50例,但在14天内没有发生聚集性疫情 。

〖贰〗、法律分析:高风险地区:一般是指累计新冠病例超过了50例,同时〖Fourteen〗、天内是有聚集性疫情发生。中风险区域:14天以内有新增新冠确诊病例 ,合计新冠肺炎确诊病例未超过50病例;共合计确诊的病例超过50例,14天之内未未发生聚集性疫情。

〖叁〗 、疫情等级划分的4个等级判定通常基于疫情传播风险、病例数量、防控需求及区域影响等综合因素,具体标准可能因地区或政策调整而略有差异 。以下是通用判定逻辑的详细说明:四个等级的通用划分标准低风险地区 判定条件:无确诊病例 ,或连续14天内无新增本土确诊病例。

中风险地区划分依据
三低风险地区:没有确诊新冠肺炎病例,或连续〖Fourteen〗 、天都无新增加确诊新冠病例。【法律依据】《中华人民共和国传染病防治法》 第三条 我国的法定传染病根据传染病暴发、流行情况和危害程度分为甲、乙 、丙3类 。其中,甲类传染病包括鼠疫、霍乱 ,乙类传染病包括传染性非典型肺炎、艾滋病、病毒性肝炎 、脊髓灰质炎、人感染高致病性禽流感等,丙类传染病包括流行性感冒、流行性腮腺炎 、风疹等。
高风险等级地区划分依据:以县、市(区)为单位进行划分。具体标准:累计病例超过50例,并且14天内有聚集性疫情发生的地区 。聚集性疫情是指14天内在小范围(如一个家庭、一个工地 、一个单位等)发现2例及以上的确诊病例或无症状感染者,且存在流行病学关联。中风险地区划分依据:同样以县市区为单位。
法律分析:一是地域 ,以街道、乡镇为基本单位。二是时间,最长潜伏期14天为一个单位 。三是疫情,有多少病例 ,有没有发生聚集性疫情。具体标准是一个街道在14天内有没有新冠肺炎确诊病例,有多少,来划分。具体划分标准还要根据疫情的情况和变化 ,进行调整 。
如果一个县市区在14天内有新增确诊病例,累计确诊病例超过50例,但14天内没有发生聚集性疫情 ,那么它被划分为中风险地区。 如果一个县市区在14天内有聚集性疫情发生,或者累计确诊病例超过50例,那么它被划分为高风险地区。 法律依据是《中华人民共和国传染病防治法》第四十二条和第四十五条 。
区分依据:低风险和中风险地区的划分主要依据疫情的传播风险、病例数量 、聚集性疫情发生情况等因素 ,由国家卫生健康部门或相关机构根据疫情形势动态评估和调整。查询方法:打开支付宝,进入“我的小程序”页面,点击【国务院客户端】。进入国务院客户端页面后,点击【疫情风险查询】 。
疫情防控三类地区是什么意思,划分条件要求是什么
疫情防控三类地区是根据疫情严重程度等多方面因素划分的不同管控区域类型。一类地区通常是疫情最为严重、传播风险极高的区域 ,可能会实施较为严格全面的管控措施,如全域封闭管理、人员足不出户等。二类地区疫情严重程度次之,管控措施会相对宽松一些 ,可能会限制人员流动,部分区域进行管控等 。
定义:近来未监测到媒介伊蚊分布 、既往未报告过登革热本地病例的地区。包括:内蒙古、吉林、黑龙江、青海 、宁夏、新疆及新疆生产建设兵团。
全国疫情等级区域主要针对湖北省、北京市以外的地方,以县级为单位 ,依据疫情严重程度划分为低风险地区 、中风险地区和高风险地区三类,具体划分标准及对应防控策略如下:低风险地区实施“外防输入 ”策略,全面恢复生产生活秩序。
就是封控区、管控区、防范区共三类 。加强社区居民小区疫情防控工作部署 ,将社区居民小区划分了三个等级:封控区 、管控区、防范区共三类。
基孔肯雅热三类地区主要根据疫情活跃程度和传播风险划分,涉及防控措施的差异。世界卫生组织和各国卫生机构将基孔肯雅热流行区划分为不同风险等级 。第一类地区(高风险)通常指病毒持续活跃传播、蚊媒密度高的区域,如印度 、东南亚部分国家及非洲热带地区 ,需加强灭蚊和病例监测。

高风险地区怎么划分?
〖壹〗、高风险地区的划分通常由政府或卫生健康部门根据疫情形势动态调整,主要依据感染人数、传播风险 、防控需求等因素综合判定。以下是具体说明:核心划分标准 感染人数与传播速度:若某地区短期内出现大量确诊病例或聚集性疫情,且存在社区传播风险,可能被划为高风险区 。
〖贰〗、根据《关于依法科学精准做好新冠肺炎疫情防控工作的通知》 ,高风险地区的分级标准为累计确诊病例超过50例,并且14天内发生过聚集性疫情。这意味着,如果一个地区在较短时间内出现大量病例 ,且病例间存在明显的聚集现象,该区域就有可能被划定为高风险地区。
〖叁〗、高风险地区和中风险地区的划分主要依据病例数、传播风险及防控需求,具体标准需通过官方渠道查询 ,如本地宝APP的“高 、中、低风险区划分标准”页面 。划分核心依据高风险与中风险地区的划分并非固定,而是动态调整,主要借鉴以下因素:病例数量与分布:包括确诊病例、无症状感染者的集中程度。
〖肆〗 、划分基本单位:一般以县区、街道、乡镇 、社区等为基本单位进行分区分级。通过这种相对集中的区域划分 ,能够更精准地掌握当地疫情的实际情况,包括感染人数、传播范围等关键信息,为后续的风险等级判定提供基础数据 。划分考虑因素:综合考虑发病时间和疫情情况等因素。
发表评论